Симметричный трансформатор для двухтактных усилителей и двухполупериодных выпрямителей

Трансформатор для двухтактных ламповых систем качественного звуковоспроизведения с двухполупериодными выпрямителями (ДППВ). В статье показано, как избежать встречного включения обмоток не нарушая оптимальную пространственную и векторную ориентацию остальных компонентов трансформатора.
Backtomusic team

Двухтактные усилители и выпрямители в сравнении с их однотактными вариантами имеют два существенных недостатка — сложную конструкцию, вызывающую потери ясности звучания и невозможность соблюдения четырех правил ориентации деталей трансформаторов:

  1. Ориентация проводов обмоток: направления проводов должны вписываться в систему Контуров.
  2. Правило правой руки: задает направление навивки провода «по часовой стрелке» относительно вектора центрального керна магнитопровода.
  3. Пространственное положение катушки: ось катушки должна быть расположена вертикально, а суммарный Вектор компонентов катушки направлен «сверху-вниз»
  4. Вектор железа магнитопровода: относительно обмоток направленность центрального керна также определяется по правилу правой руки.

Таким образом, с одной стороны, чтобы сделать трансформатор с чистым звуком необходимо чтобы все его обмотки были намотаны по правилу правой руки. С другой стороны, если мы взглянем на схему двухтактного усилителя, то увидим, что для соответствия направлений проводов трансформатора системе контуров, одну из обмоток придется мотать наоборот — по «правилу левой руки». В противном случае, если мы будем мотать обмотки по одному правилу, окажется нарушена система контуров.

На пояснительных рисунках жирные черные линии и стрелки показывают фрагменты контуров, красные стрелки указывают направления обмоток трансформатора, а серые — векторы магнитопровода.

На рис 3. показан вариант, где вектор магнитопровода, по аналогии с Контурами, замкнут по кругу. Такая круговая направленность была выведена гипотетически в то время, когда провести более-менее точный эксперимент с магнитопроводами было невозможно и еще не было уверенности, что направленность никак не коррелирует с направлением тока или другими физическими величинами.

Первые реальные шаги по исследованию направленности магнитопроводов были сделаны с помощью Тестового Аудиотракта (ТА) на катушке индуктивности с плоскими, железными лентами в качестве магнитопровода. Сначала с помощью ТА определялась продольная направленность каждой пластины магнитопровода, затем катушка подключалась в разрыв сигнальной цепи ТА и во время прослушивания музыки пластины по одной вставлялись внутрь катушки. Изменения в звучании ТА контролировались на слух и для каждой пластины определялось ее наилучшее положение из четырех возможных. В конце эксперимента оказалось, что более 80% пластин были продольно направлены относительно катушки по правилу правой руки .

На следующем этапе было собрано два симметричных варианта «ОО»-магнитопровода (рис. 4 и рис. 5), в которых центральный керн по отношению к обмотке был направлен по правилу правой руки. На рисунках кружок с крестом внутри означает, что провод направлен от нас, кружок с точкой — провод направлен на нас, серые стрелки показывают направление векторов пластин, черные — суммарную пространственную направленность катушки индуктивности, красные — продольное направление проводов. Оба варианта звучали ощутимо хуже варианта с простейшим i-сердечником, однако обобщить отрицательное мнение о круговой направленности магнитопровода тогда было нельзя. Во время эксперимента при последовательном загибании пластин (формировании направленности магнитопровода по кругу) ясность звучания ТА постепенно падала, но это можно было отнести на счет векторных потерь, а не на счет замыкаемого в кольцо вектора сердечника. В другом эксперименте во время сборки обычного броневого трансформатора точно так же можно было выбрать лучший вариант положения каждой его Ш-пластины и точно так же при добавлении пластин ясность понемногу снижалась даже после выбора их оптимального положения. В этой ситуации нельзя было уверенно сказать, какая конструкция лучше, можно было только сказать какой из этих двух конкретных трансформаторов по сумме плюсов и минусов звучит предпочтительней без каких либо обобщений.

Вопрос о предпочтительном направлении магнитопровода по отношению к его обмоткам так и остался не решенным, оптимальное по звуку решение пришло позже и с обратной стороны — со стороны шасси и корпуса.

Чтобы звук акустической системы (АС) при установке в нее усилителя не зажимался, необходимо чтобы все компоненты усилителя были максимально сонаправлены с днищем АС. Днище и устанавливаемое на него шасси делаются с направлением изнутри наружу и на зрителя. Если взглянуть на трансформатор рис.4, то станет понятно, что его вообще невозможно установить на шасси правильно так как векторы обеих его половин направлены внутрь. Вариант рис. 5 потеряет в звуке меньше, но, как ни крути, его все равно нельзя установить без серьезных векторных потерь в одной из половин сердечника. Еще хуже ситуация будет, если вы захотите жестко закрепить трансформатор на шасси с помощью верхней планки и двух длинных болтов (наилучший, простейший способ крепления), в этом случае у нас получатся три неправильных касания из четырех, что уже совершенно неприемлемо.

Вектор магнитопровода должен максимально точно совпадать с Вектором шасси в точках их соприкосновения, то есть эзотерически, шасси и трансформатор должны представлять собой единое целое.

Анализ ситуации показывает, что единственный вариант сердечника, позволяющий полностью раскрыть звучание трансформатора — это штыревой «О»-образный сердечник, вектор которого имеет одинаковое направление на всех его участках и максимально точно сонаправлен с Вектором шасси — рис.6. Аналогию здесь можно продолжить и дальше: вектор шасси должен быть сонаправлен с Вектором корпуса АС, корпус со стойкой под аппаратуру и так далее. В идеале корпус, шасси, трансформатор и все другие детали, установленные как внутри, так и снаружи усилителя и АС должны представлять собой единое целое.

Сборка и ориентация деталей магнитопровода сонаправленно шасси позволила решить две казалось бы неразрешимые проблемы:

  1. Жесткое крепление трансформатора к шасси с помощью сонаправленных крепежных скоб без потерь Ясности звучания
  2. Одновременное соблюдение всех четырех вышеупомянутых условий при намотке, сборке и креплении двухполупериодного трансформатора с О-образным магнитопроводом
Антон Степичев, 12.12.2018

Комментарии

  • Антон, здравствуйте! Интересно услышать вкратце Ваше мнение об английских лампочках начала 30-х, а также Филипсах. Я возможно уже к ним так привык, что мне немцы далеко не всегда на высоте, даже ранние. Единственно, где res164 играют в стерео усилителе для ТВ (с прямым безтрасформаторным выходом на 2ком Celestion акустику), и пока их английские и голланские аналоги не смогли заменить.
    С уважением, Фёдор

    • Федор,здравствуйте!
      Англиские лампы у меня в основном были от батарейных приемников 1930+/-, двухвольтовые триоды и тетроды Маркони, Коссор и еще какие-то уже не помню. Играли хорошо, лучше всех пела ранняя Маркони со сплит пинами, выводы у нее были обвязаны вокруг оснований ножек и пропаяны (технология начала 1920х). Коробка с английскими лампами у меня до сих пор осталась. Из того, что у меня есть, RE11 1923 года с вольфрамовым накалом поет лучше всех. Если бы у меня была Маркони 1920го года, ситуация с высокой степенью вероятности сложилась бы в пользу Англичан. короче я давно не обращаю внимания на страну-производитель, интересен только год выпуска компонента.

  • Антон, здравствуйте. Хотелось бы узнать, насколько хороши с точки зрения направленности броневые магнитопроводы из неразборных, цельных пластин, которые нужно отгибать, чтобы вставить в катушку. Насколько я понял, в Энергетическом Рупоре стоит пара таких индуктивностей. Как они показали себя в работе?

    • Неразборные при прочих равных звучат чище, чем Ш-I вариант. А так у них все как обычно, чем старее железо, тем вероятнее получить от него что-нибудь экстра-музыкальное. Железо Ferranty, то, что в ЭР у выходного трансформатора, великолепное.

  • Понятно, теперь знаю, какое железо искать.
    Ещё раз спасибо за информирование !
    Я думал получится сделать усилитель без индуктивностей, а не тут-то было. Нагрузочный резистор с разделительным электролитом напрочь проигрывает дросселю, в параллель которому включён динамик.

    • Самодельный дроссель однозначно предпочтительней, найти равноценный по звуку электролит большой емкости не реально.

    • Исатай, здравствуйте. К сожалению ничем не могу вам помочь, я не делаю трансформаторы на продажу. К тому же, «Симметричный трансформатор для двухтактных усилителей и двухполупериодных выпрямителей» — это не то, что вам нужно.

  • Здравствуйте, Антон.
    Хотел бы к вам обратиться по поводу информации об изготовлении сетевого трансформатора. Из статьи не совсем понятно, как сделать.

    Коротко о проблеме.
    Живу в большом панельном доме. Сеть более менее вроде стабильная, но
    шумная. Очень часто раздражают помехи на ВЧ. Слышу сильно. Из готовых решений Штиль (двойное преобразование) + развязывающий трансформатор. Этот вариант пока меньше всего «убил» звук, убрав то, что раздражает. Но конечно с потерями. Аккумуляторы и прочие фильтры и регенераторы — неприемлемо портят. Балансный изолирующий вопросов не вызывает. Совсем незначительно ухудшает звук, а вот «Штиль» под вопросом (шумы, сопротивление…). Высокочастотный смог, к сожалению уже с нами и будет только усиливаться. На мой взгляд пора корректировать подходы с учетом новой реальности.

    Хочу попробовать обойтись без «Штиля». Задачу стабилизации возложить на неонки и стабисторы. Диапазон у них будет небольшой, поэтому на входе поставить реле контроля напряжения, для защиты от сильных скачков.

    На входе развязывающий балансный трансформатор (возможно с фильтром постоянки, синфазным дросселем и диф дросселями).
    Далее весь тракт с мерами подавления и защиты от помех. В схеме ничего инновационного нет. ДППВ со средней точкой. Симметричная топология в надежде нейтрализации синфазных помех. В данном БП хотелось бы сделать балансный понижающий трансформатор с учетом направленностей и задач.

    Конечно столкнулся с проблемой направленности вторичек, но в вашей статье вы указали, что нашли решение. Не специалист в трансформаторах, можно ли получить больше информации, как такой трансформатор изготовить?

    Некоторые идеи, по поводу такого трансформатора, которые в основном взяты из развязывающих трансформаторов. Для успешной борьбы с помехами, необходимо:
    1. Минимальная межобмоточная емкость, чтобы помехи не проникали из первички во вторичку. У лучших развязывающих трансов она 0,0001-0,0005 пФ. Не представляю, как этого добиваются, но есть предположение, что экранизируют обмотки и в случае О-железа делают 4 катушки, с соединением на крест. Возможно межслойную изоляцию делают потолще или тоже с экраном. В качестве экранов: медная фольга или ВЧ-ткань. Экраны первички в землю розетки. Вторички на отдельное заземление: «чистое» или в «воздухе». Возможно, возврат витка который выравнивает емкость между витками соседних слоев, но на толстой проволоке будет не просто. Либо мотать слоями с коммутацией в разбежку;
    2. Низкое сопротивление обмоток. Увеличение импеданса сети приводит к увеличению помех от петель утечки. Это и к трансу и во всему остальному БП относится. Говорят, что именно сопротивление увеличивается от регенераторов, фильтров и кондиционеров и это ухудшает звук.
    3. На вторичке, центральная точка на землю или в воздухе «плавающая земля»;
    4. Оптимально О-железо, с небольшим зазором для компенсации постоянки сети и от не идеальной симметрии плеч БП;

    Советы и опыт по схеме приветствуются. Знаю, что вы сторонник минимализма и тоже это поддерживаю, но приходится идти на компромиссы. Во всяком случае нижнюю половинку БП можно всегда убрать (с
    корректировкой транса) и оставить ОППВ.

    Любое экранирование глушит и зажимает звук. Даже когда накрываешь лампы фанерным ящиком. Но, в том году попробовал ткань для защиты от ВЧ, китайскую. Никель, серебро, медь. Она от сотен кГц экранизирует и
    до гигагерцев (по описанию)… Накрывали с ребятами предусилитель целиком. И она, к удивлению, не портила звук, ВЧ подчищает. Попробую внутри деревянного корпуса выстелить и заземлить, возможно обмотки трансформаторов и возможно между слоями, чтобы ВЧ не перетекали. Возможно в кабелях.

    • Живу в большом панельном доме. Сеть более менее вроде стабильная, но
      шумная. Очень часто раздражают помехи на ВЧ. Слышу сильно.

      Аналогично, только у меня проблема с СВЧ наводками. Сразу вопрос — вы точно уверены, что именно сеть виновата? Стандартный силовой трансформатор в ламповых УЗЧ сам по себе эффективно давит ВЧ из сети без всяких дополнительных прибамбасов. Фильтры по питанию обязательно нужны в СВ, ДВ и КВ приемниках — это да. и еще — когда вы включаете стабилизатор и помехи снижаются это совсем не значит, что виновата только и именно сеть, СВЧ наводки — это очень хитрая штука, они могут запутать на раз.
      Моя проблема с СВЧ наводками скопирована отсюда
      Несколько лет назад у меня на крыше установили передатчики мобильной связи и тракт стал ловить СВЧ наводки. Из за этого мне приходилось использовать в тракте ФНЧ разных конструкций и даже импровизированные ВЧ обратные связи из кусочков фольги, что, естественно, отрицательно сказывалось на звуке и отвлекало от решения основных вопросов, связанных непосредственно с качеством звучания. Попытки решить проблему без ущерба для звука заняли уйму времени — уровень наводок непредсказуемо менялся по каким то непонятным причинам, то пропадал, то появлялся с новой силой, зависел от передвижения тракта в пространстве, от моего расположения, от положения проводов в монтаже, короче, вообще от всего. Чтоб их всех вместе с их антеннами.

      Хочу попробовать обойтись без «Штиля». Задачу стабилизации возложить на неонки и стабисторы.

      А на сколько у вас скачет напряжение? на мой взгляд стабилизатор не нужен, если напряжение 220в не колеблется более чем +/-15в.

      Диапазон у них будет небольшой, поэтому на входе поставить реле контроля напряжения, для защиты от сильных скачков.

      Я думал опасные скачки возможны только где-нибудь частном секторе, но в многоквартирном доме откуда им взяться. Это я к тому, что не стоит страховаться от моментов, вероятность которых крайне мала.

      На входе развязывающий балансный трансформатор (возможно с фильтром постоянки, синфазным дросселем и диф дросселями).
      Далее весь тракт с мерами подавления и защиты от помех. В схеме ничего инновационного нет. ДППВ со средней точкой. Симметричная топология в надежде нейтрализации синфазных помех. В данном БП хотелось бы сделать балансный понижающий трансформатор с учетом направленностей и задач.
      Конечно столкнулся с проблемой направленности вторичек, но в вашей статье вы указали, что нашли решение. Не специалист в трансформаторах, можно ли получить больше информации, как такой трансформатор изготовить?

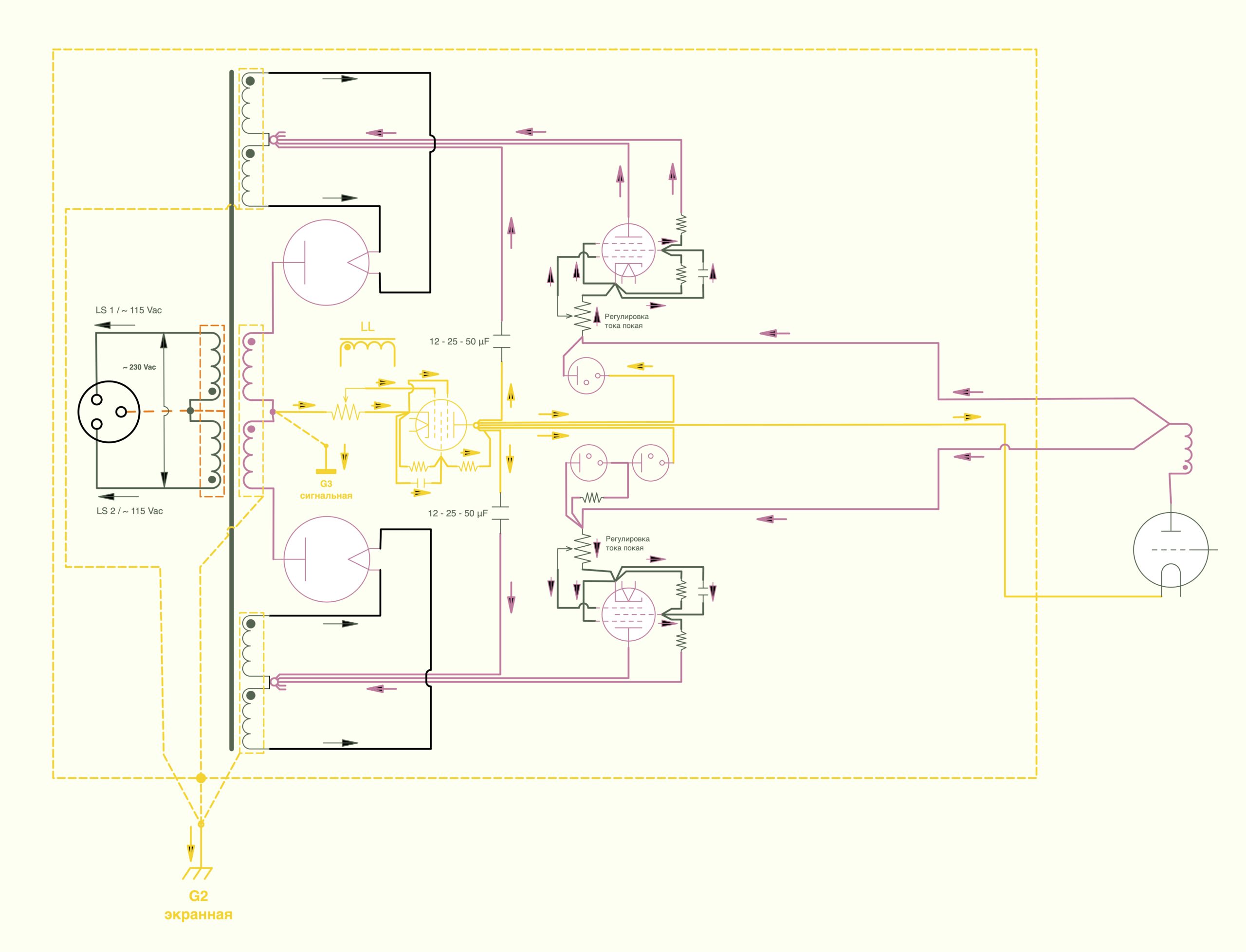
      Технически тут нет никаких сложностей, рассчеты все стандарные, единственно надо учитывать, что первичка намотана на одном плече магнитопровода, соответственно во вторичных обмотках в этом плече будет наводиться несколько большее напряжение, чем во вторичных обмотках на противоположном плече. Разница в пару процентов и ей на 100% можно пренебречь в анодной обмотке, однако для накалов и для входного напряжения стабилизатора надо получить минимально возможное рабочее напряжение максимально точно (чтобы продлить срок службы ламп и снизить температуру радиатора аналогового стабилизатора). Проблема в том, что для хорошего звука нужны старое железо и провода, при этом параметры старого железа никогда точно не известны а нужных диаметров проводов чаще всего нет. В итоге получаем много неопределенностей (читай — точно рассчитать невозможно) и единственный рабочий метод для низковольтных обмоток — это мотать их снаружи с запасом и делать отводы. Вы можете их увидеть на фото в статье — под некоторые участки обмоток подложена хб изолента, эти участки зачищены и залужены так, что можно уже на готовом аппарате точно установить нужное напряжение. схема Энергофона, на которой в объеме видно расположение обмоток и направлениеих намотки:

      Некоторые идеи, по поводу такого трансформатора, которые в основном взяты из развязывающих трансформаторов. Для успешной борьбы с помехами, необходимо:
      1. Минимальная межобмоточная емкость, чтобы помехи не проникали из первички во вторичку. У лучших развязывающих трансов она 0,0001-0,0005 пФ. Не представляю, как этого добиваются, но есть предположение, что экранизируют обмотки и в случае О-железа делают 4 катушки, с соединением на крест. Возможно межслойную изоляцию делают потолще или тоже с экраном. В качестве экранов: медная фольга или ВЧ-ткань. Экраны первички в землю розетки. Вторички на отдельное заземление: «чистое» или в «воздухе». Возможно, возврат витка который выравнивает емкость между витками соседних слоев, но на толстой проволоке будет не просто. Либо мотать слоями с коммутацией в разбежку;
      2. Низкое сопротивление обмоток. Увеличение импеданса сети приводит к увеличению помех от петель утечки. Это и к трансу и во всему остальному БП относится. Говорят, что именно сопротивление увеличивается от регенераторов, фильтров и кондиционеров и это ухудшает звук.
      3. На вторичке, центральная точка на землю или в воздухе «плавающая земля»;
      4. Оптимально О-железо, с небольшим зазором для компенсации постоянки сети и от не идеальной симметрии плеч БП;

      Если делать симметричный трансформатор по такому сложному рецепту, то все его преимущества исчезнут.

      Советы и опыт по схеме приветствуются. Знаю, что вы сторонник минимализма и тоже это поддерживаю, но приходится идти на компромиссы. Во всяком случае нижнюю половинку БП можно всегда убрать (с корректировкой транса) и оставить ОППВ. Любое экранирование глушит и зажимает звук. Даже когда накрываешь лампы фанерным ящиком. Но, в том году попробовал ткань для защиты от ВЧ, китайскую. Никель, серебро, медь. Она от сотен кГц экранизирует и до гигагерцев (по описанию)… Накрывали с ребятами предусилитель целиком. И она, к удивлению, не портила звук, ВЧ подчищает. Попробую внутри деревянного корпуса выстелить и заземлить, возможно обмотки трансформаторов и возможно между слоями, чтобы ВЧ не перетекали. Возможно в кабелях.

      Найти материал, не порящий звук — большая удача!
      В общем, резюме такое — все меры, котрые вы собираетесь принять при изготовлении трансформатора направлены на то, чтобы исключить реальные, материальные помехи — шум, треск и тд, которые слышны на рабочей громкости усилителя с выключенным источником музыкального сигнала. При этом каждая из этих мер усложняет конструкцию источника питания и непредсказуемо, чаще всего отрицательно влияет на ясность звучания. Я бы сначала убедился на 100% что такие помехи действительно присутствуют, затем уточнил причину (сеть, радиопомехи или и то и другое) и только потом принял решение — провел эксперименты, как подавить помехи минимальными средствами. В последнюю очередь, если окажется, что чрезмерно усложнять конструкцию не придется, уже занялся бы тонкими делами в трансформаторе — материалы, направленности и тд.
      и еще — по мне так компромисс это не только снижать шумы в ущерб музыкальности звучания, но и наоборот, до какой-то степени мириться с шумами более музыкального тракта. Второе значительно упрощает жизнь.

      • «Аналогично, только у меня проблема с СВЧ наводками. Сразу вопрос — вы точно уверены, что именно сеть виновата? »
        Точно не уверен, не специалист. Замерял прибором. В обычном состоянии все в норме. При подключении любого прибора в сеть (даже с линейным БП), начинается сильное излучение от прибора, кабеля и розетки. Думаю пойти от обратного, сделать макет несколькими мерами борьбы с помехами и убирать с оценкой влияния и поиска оптимума.

      • «Технически тут нет никаких сложностей, рассчеты все стандарные, единственно надо учитывать, что первичка намотана на одном плече магнитопровода, соответственно во вторичных обмотках в этом плече будет наводиться несколько большее напряжение, чем во вторичных обмотках на противоположном плече.»

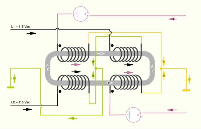
        Схему трансформатора Энергофона смотрел, но не совсем ее понимаю. По классике, направление намотки на второй половинке должно быть в другую сторону. Или у вас схематично катушки указаны, без учета намотки? Если там реальная картина, магнитный вектор ведь будет встречно с вектором катушек в верхней части О?
        Нарисовал по типу Энергофона 4-х катушечный, симметричный. Но там встречное включение получается.

      • «Если делать симметричный трансформатор по такому сложному рецепту, то все его преимущества исчезнут.»

        Это обрывки информации. Список возможных приемов. Пока идея в том, чтобы на входе всего тракта поставить развязывающий мощный балансный трансформатор, а в понижающих трансформаторах устройств сделать элементы для подавления синфазных помех, которые не испортят звук и дают эффект.

      • «по мне так компромисс это не только снижать шумы в ущерб музыкальности звучания, но и наоборот, до какой-то степени мириться с шумами более музыкального тракта. Второе значительно упрощает жизнь.»
        Дело в том, что речь идет от синфазных ВЧ и СВЧ помехах. Это не фон и не треск. Это ощущение на «звуковых ВЧ»: железного привкуса, тощий, стерильный, легковесный звук, ощущение колкости на ВЧ, песка, колючести… Вот как с этим жить? Но я понимаю о чем вы. Расплата есть всегда. Из-за фильтрации может быть зажатость звука, уйдет пластичность. Скорее всего балансные схемы могут убрать тихие звуки, мелкие детали и послезвучия. Вот это конечно надо на практике слушать и искать оптимум. Что-то из фильтрации убрать, что-то оставить.
        Экспериментировал с конденсаторами в питании. Высоковольтные Боши или Сименсы с тяжелой фольгой подчищают эти помехи (или наверно поглощают), высоковольтные шунты бумага/масло в керамике. Но цена была слишком дорогой: потеря тихих звуков, мелодичности… Поэтому ищу другие подходы.

  • Схему трансформатора Энергофона смотрел, но не совсем ее понимаю. По классике, направление намотки на второй половинке должно быть в другую сторону. Или у вас схематично катушки указаны, без учета намотки? Если там реальная картина, магнитный вектор ведь будет встречно с вектором катушек в верхней части О?

    Классный рисунок, у меня так красиво не получается!
    Однако это не рабочая схема, рассмотрим первичку L1 и L2 — точки на катушках поставлены правильно, а соединение катушек не правильное. В таком соединении индуктивность первички будет = 0 и подключив черные выводы катушек к сети вы устроите короткое замыкание. одну из катушек надо переполюсовать, тогда все будет ок.
    В моей схеме все нарисовано правильно, единственно я не ставил точки, что, наверно, вас и запутало. Ниже часть схемы с моим тр-ром, стрелки на сердечнике — это направленность пластин, а не магнитный поток, точно так-же как и стрелки на проводах это направленность проводов, а не направление тока.
    В верхней части магнитопровода магнитный поток будет направлен встречно направленности пластин, да, но ни магнитный поток, ни направление тока в проводнике никак не связаны с направленностью компонентов в аудио (доказано экспериментально + это логически невозможно).

    Дело в том, что речь идет от синфазных ВЧ и СВЧ помехах. Это не фон и не треск. Это ощущение на «звуковых ВЧ»: железного привкуса, тощий, стерильный, легковесный звук, ощущение колкости на ВЧ, песка, колючести… Вот как с этим жить?

    Понятно. Вы считаете, что эти симптомы можно вылечить с помощью фильтров, но это не так. Эти симптомы не лечатся схемотехническими решениями, предназначенными для снижения помех и шумов, они вообще не лечатся никакими техническими уловками. по порядку:
    1 — Субъективные, но вполне реальные(!) ощущения при прослушивании музыки изменяются при использовании в тракте разных материалов и их пространственной ориентации без(!) значимых для восприятия изменений в технических параметрах (подтверждается экспериментально).
    2 — Другой случай — когда вы, например, включаете в схему дополнительный фильтр, вы меняете оба фактора — и технический и эзотерический. Вы слышите определенные изменения в звуке и считаете, что причина — изменение технических параметров тракта, внесенных фильтром. Это не так, дело в материалах из которых изготовлен фильтр и их взаимной направленности (см. п.1). В данном сложном случае мы не можем провести чистый эксперимент и доказать эту точку зрения, но мы можем опираться на логику — фильтр задуман и реализован с одной единственной целью: устранять слышимые человеком помехи из полезного сигнала. Если он по какой-то причине меняет звук другим образом, то дело тут не в его технических свойствах, а в чем-то другом (подтверждается теорией Физики). Этот вывод коррелирует с пунктом 1, то-есть тем, что мы можем поставить достаточно чистый эксперимент изменяя эзотерическую составляющую сигнала (разная направленность, разный материал) и не изменяя техническую составляющую (случаи, когда возможные паразитные микро изменения технических параметров тракта будут вызывать изменения в аудио сигнале на порядки меньшее, чем может почувствовать человек и этими микроизменениями можно пренебречь на 100%)

    Обычно, пока человек не убедится во всем этом сам на практике, он в это не поверит и продолжит «лечить душу таблетками». Вы тоже можете продолжить эксперименты с фильтрами (что безусловно интересно, но не может привести к какому либо убедительному выводу о природе полученных изменений в звуке) или провести эксперименты, описанные, например, в Тестовом Аудиотракте, убедиться в эзотерической (назовите, как хотите) природе звука и дальше использовать стабилизаторы и фильтры только по их прямому назначению в случаях, когда у вас действительно есть технические проблемы с сетью.
    В общем и целом, моменты, которые вас не устраивают в звуке эффективно лечатся только эзотерикой — упрощением тракта, заменой деталей на удачные винтажные аналоги и правильной взаимной ориентацией всех деталей тракта. Других рецептов я не знаю.

Добавить комментарий

Ваш адрес email не будет опубликован. Обязательные поля помечены *

Максимальный размер загружаемого файла: 10 МБ. Вы можете загрузить: изображение, аудио, документ, текст, архив. Ссылки на YouTube, Facebook, Twitter и другие сервисы, вставленные в текст комментария, будут автоматически встроены. Перетащите файлы сюда