Необычный рупор, о котором пойдет речь, не имеет формальных, внешних признаков акустического рупора. В отличие от своего акустического тезки, предназначенного для усиления и фокусировки физических звуковых волн, Энергетический Рупор работает с тонкой составляющей звуков, которую можно зафиксировать только субъективно, во время прослушивания музыки, при замене и переполюсовке проводов, радиодеталей и деталей конструкции аудио трактов. Идея Энергетического Рупора (ЭР) возникла после реализации и оценки предыдущего проекта — «Активной двухполосной акустической системы» (АДАС) где в схеме корпуса АС были соединения с высокими Векторными Потерями (рис 1), снизить которые было невозможно. Корпус АС «Энергетический Рупор» изображен на схеме рис 2, Векторные Потери такого корпуса при тщательном подборе, распиле и ориентации его деталей можно свести к минимуму. Схема максимально приближена к идеальной (природной) схеме АС или музыкального инструмента в случае, когда корпус инструмента выдалбливается с нижней стороны (стороны корней) достаточно толстого полена подходящего размера, а торец бревна со стороны кроны используется в качестве верхней деки или лицевой панели АС. Идея такой, цельнодолбленой АС возникла лет десять назад, но так и не была грамотно реализована, так уж вышло, что возвращение к этому проекту произошло с противоположной, более сложной с точки зрения точности ее изготовления стороны — склейки целого по частям.
К недостаткам ЭР можно отнести трудоемкость изготовления, большее количество деталей передней панели в сравнении с АДАС и сложность согласования со стойкой под аппаратуру (у стойки Вектор столешницы должен быть направлен: по горизонтали — к слушателю, по вертикали — снизу-вверх, а у ЭР вертикальная составляющая Векторов нижней части боковин направлена встречно — сверху вниз). Последний недостаток был устранен позже в процессе разработки и реализации схемы Векторной Направленности компонентов комнаты прослушивания.
При проектировании ЭР так-же стояла сложная задача снизить фон переменного тока до «субъективного нуля» без потерь Ясности звучания. Сохранение Ясности осложнялась тем, что в ЭР пришлось использовать более современные, чем в АДАС, радиодетали и громкоговоритель с подмагничиванием, источник питания которого усложняет схему. Задача была решена с помощью более тщательной ориентации всех компонентов ЭР, как электрических, так и механических.
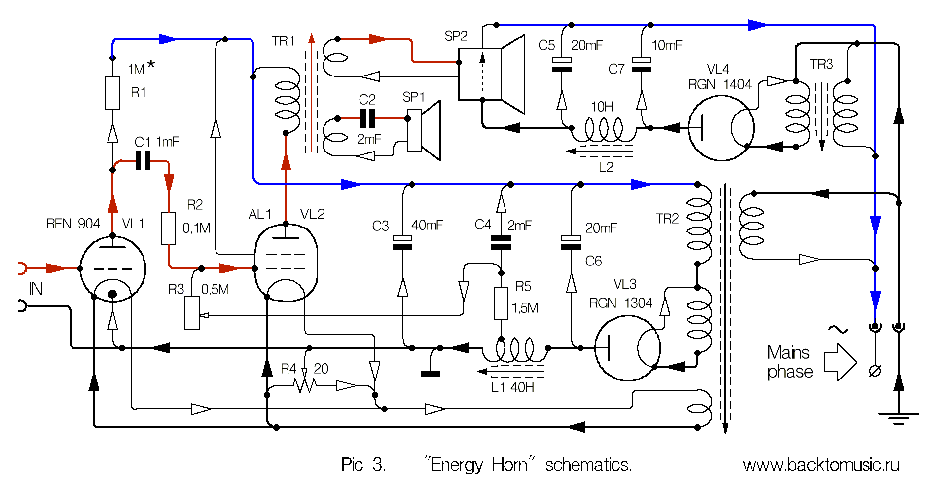
Схема усилителя изображена на рис 3. В отличие от схемы АДАС, в схеме ЭР использован резистор подстройки средней точки заземления катода выходной лампы AL1, входная лампа REN904 работает без принудительного отрицательного смещения сетки, а ВЧ громкоговоритель подключен к отдельной обмотке трансформатора. Так-же несколько больший коэффициент усиления схемы позволил использовать узел регулировки громкости без применения классического делителя напряжения на трехвыводном переменном резисторе у которого невозможно правильно сориентировать все компоненты. Изменением номинала резистора 1М в аноде входной лампы REN904 подбирается необходимый компромисс между коэффициентом усиления входного каскада с открытой сеткой, точностью установки его рабочей точки и верхней граничной частотой каскада. При увеличении сопротивления резистора общие искажения и верхняя граничная частота каскада снижаются, а коэффициент усиления увеличивается.
Низкочастотный громкоговоритель
Громкоговоритель предположительно первой половины 1930х годов выпуска (на корпусе сохранилась оригинальная панелька под четырехпиновый кенотрон RGN, которые перестали использовать в 1935 году), рабочий диаметр диффузора 31 см, диффузор конусный (не экспоненциальный), вес в сборе с источником питания — 18 кг. «Мощный Старик» долго ждал своего возвращения к жизни тк его диффузор, по хорошему, требовал замены — половина его поверхности была замята и разорвана, звуковая катушка была в обрыве. В общем, это был тяжелый случай реставрации», требующий много времени и сил. В 2012 году во время отбора компонентов для тракта «Проволочного ФНЧ«, я собрал этот громкоговоритель на скорую руку, наскоро перемотал звуковую катушку, оценил его высокую музыкальность в сравнении со вторым, послевоенным Алнико-кандидатом, но так-же оценил и трудозатраты на «причесывание» этой музыкальности и отложил головку до лучших времен, которых пришлось ждать аж четыре года.
В самом начале работы над головкой пришлось решать важный вопрос — оставить громкоговоритель на родной подставке или снять с нее и закрепить, как обычно, на лицевой панели. Оба варианта имели плюсы и минусы, однозначно предпочесть то или иное решение было невозможно. С точки зрения цельности конструкции, которая при прочих равных гарантирует минимум Векторных потерь (максимум Ясности звучания), головку надо было оставить на подставке и на ней-же собирать источник питания, однако Направленность подставки плохо стыковалась с Направленностью корпуса магнитопровода головки и днищем ЭР, на который ее предполагалось установить. Так-же с подставкой невозможно было подобрать оптимальное осевое положение корзины относительно передней панели, хотя в случае с радиально-симметричной передней панелью ЭР эта подстройка была далеко не так принципиальна, как в случае с прямолинейно направленной панелью АДАС где неоптимальный контакт панели с корзиной вызывал чрезмерное снижение Ясности АС. Предварительные тестирования от внешнего усилителя показали, что потери Ясности звучания после установки головки в корпус хорошо заметны, звук зажимался, тускнел и было обидно жертвовать этими моментами в проекте, где и на меньшие по величине улучшения звучания уже было потрачено немало времени. С другой стороны, надежно закрепить головку весом в 18 кг на лицевой панели — задача сложная, а скорее всего этого делать вообще не стоило тк громкоговоритель мог со временем деформировать корпус АС или саму силуминовую корзину под своим весом, а в случае даже легкого падения АС, головка вполне могла вырвать крепежные шурупы «с мясом» — и сама бы умерла, и расколошматила бы в добавок всю электронику. Ну, положим, можно было сделать крепления на сквозных анкерах с необходимой Направленностью, пожертвовав внешним видом лицевой панели, но от возможной, постепенной деформации корпуса и корзины это не спасет, к тому-же, источник питания для этого варианта пришлось бы собирать на отдельном шасси или на днище ЭР, что ухудшило бы цельность конструкции в сравнении с вариантом крепления на родной подставке. В итоге выбрал подставку, хотя до сих пор иногда сомневаюсь в правильности выбора. Пояснения проблемы проиллюстрированы ниже на рис 4-6.
На рис 4 показан Вектор заводской заготовки подставки, определенный во время предварительной разборки громкоговорителя. Мне попался не самый удачный вариант раскроя, в идеале на виде спереди стрелки должны быть направлены вертикально вниз. С точки зрения стороны изгиба такой заготовки — и так и эдак получится не оптимально: в моем случае получались меньшие потери в местах контакта подставки с дном ЭР, но большие в местах контакта с магнитопроводом головки. При изгибе заготовки в другую сторону получилось бы с точностью до наоборот. В общем, как не крути, а в местах соприкосновения, как головки с подставкой, так и подставки с днищем ЭР Векторные Потери оставались неприемлемо большими и с этим ничего нельзя было поделать, кроме как сделать новую подставку другой конструкции.
При прикручивании подставки к громкоговорителю, Ясность звучания головки вполне предсказуемо ухудшалась, ситуацию несколько спасал красивый, винтажный окрас, свойственный подставке. Далее, при установки подставки в корпус ЭР на левую (рис 5) опору (вторая опора в это время удерживалась руками), Ясность звучания практически полностью восстанавливалась, звук «раскрывался», увеличивалась его «проникающая способность», Энергетический Рупор при этом работал по полной, так, как и задумывалось. Однако, при последующей установке головки на обе опоры Ясность вновь ухудшалась, причина этого наглядно показана стрелками, направленными практически встречно (рис 5 вид сверху и вид справа). Попытки применить «согласующие прокладки» для правой опоры, которые делали бы переход встречно направленных Векторов днища и подставки более плавным (переход Направленности в месте контакта не сразу на 180 градусов, а 90 + 90), кардинально ситуацию не поменяли — звук немного «освободился», но Ясность стала еще хуже. Зато последующее крепление корзины к лицевой панели ЭР принесло только положительные эмоции.
Добавлю здесь, что акцент на эпизоде с подставкой я сделал не только потому, что он принципиально важен с точки зрения звука системы (Окраска деталей громкоговорителя и сопряженных с ним деталей являются определяющими в общем хоре Окрасок компонентов тракта, особенно если вы слушаете музыку рядом с АС в ближнем поле). Этот эпизод — хорошая иллюстрация множества подобных, сложных, неразрешенных, а часто и вообще неразрешимых проблем в типовых конструкциях радиодеталей, частей механики и аудиосистем в целом с точки зрения оптимизации их Векторных потерь.
Звучание отремонтированного громкоговорителя оказалось несколько менее ясным в сравнении с конструктивно простым и полностью переориентированным ГГ с Алнико магнитом, однако старые детали конструкции, как и предполагалось, приятно окрашивали звучание и делали его более утонченным.
Высокочастотный громкоговоритель без опозновательных знаков, диаметр диффузора — 11см, сопротивление — 16 Ом, предположительно 1950х годов выпуска, помоложе варианта АДАС, но еще вполне приличный по энергетике. В сравнении с НЧ громкоговорителем, оптимизация Направленности частей ВЧ головки особых проблем не вызвала, в наличии имелся стерео-комплект, конструкция головок позволяла полностью разобрать их на составляющие и правильно сориентировать. В данном варианте проблемы с Ориентацией могла вызвать только штампованная корзина в случае, если на производстве ее сформовали не в ту сторону, однако одна из корзин оказалась удачной. Оба диффузора и звуковые катушки были в порядке, у одного диффузора была неправильно вклеена центрирующая шайба. Не Джек Пот, но могло быть и хуже. No problem.
Радиодетали
Отбор, сборка и ориентация радиокомпонентов для ЭР была произведена так-же тщательно, как и все остальное. Детали не были так «эксклюзивно-самодельны», как в Тестовом Аудиотракте, однако ЭР не предназначался для тестов, на нем предполагалось просто слушать музыку и хотелось в итоге получить систему максимально Ясную, но требующую при этом минимум вмешательства в ее работу в процессе эксплуатации, а это невозможно с большим количеством самодельных. В добавок, за прошедшие шесть лет я изрядно поднаторел в Векторной Ориентации, так что на выходе у каждого компонента практически всегда получалась хоть и несколько менее красивая Окраска, но более высокая Ясность и как минимум такая-же способность к точной передаче музыкальных тонкостей, свойственных акустической и классической музыке.
Корпус
Наиболее трудоемкая часть корпуса — передняя панель, только на изготовление ее чернового варианта ушло две недели работы, много времени было потрачено на исправление ошибок в тестах. Так-же не с пол тычка собирались и четыре оставшиеся панели, хотя подобные щиты я уже делал не раз. Проблема безошибочного тестирования, таким образом, до сих пор оказалась нерешенной, хотя в последнее время мне казалось, что двойная-тройная перепроверка результатов в массовых тестах дает уже 100% результат. В ЭР, по факту, даже с переделками уже готовых панелей пришлось удовлетвориться 90%, что очень не плохо, но таки не соответствует потраченным усилиям, претендующим на все 100.
Здесь можно посмотреть все фотографии, сделанные в процессе создания ЭР.
Результаты
Безупречно интонированный и легко «читаемый» бас на старых аналоговых записях и, к моему удивлению, даже на некоторых современных — это, почему-то, я отметил в первую очередь. Сходный деферамб я бы пропел и про верхний диапазон — как скрипка, так и ударная установка (в первую очередь джазовая) выявили новые, не проявляющиеся до этого черты в звучании — четкое пространственное разделение (глубина) и интонирование — характеристики, которые раньше я приписывал только хорошим, винтажным средним частотам и мидбасу, но никак не ВЧ.
Энергетический Рупор, несмотря на выявленные (и не выявленные) ошибки при сборке, зазвучал интересней АДАС — больше нюансов, больше деталей на пределе восприятия, на удивление легко читаемых, если ты вдруг ими заинтересовался и не мешающих «музыкальному целому», если в данный момент тебя интересует именно целое. Рупор давал уникальную возможность не только слушать музыку, но и «приглядеться» при желании практически к любой из ее составляющих не теряя при этом тонкой нити самого музыкального повествования. Единственное момент, в котором ЭР уступал АДАС — это меньшая выраженность приятного, лечебно-успокаивающего «воркования», свойственного старенькой и уже порядком подсевшей лампе Siemens DA 1928 года выпуска, голос которой умудрялся делать пригодными для приема внутрь даже откровенно выхолощенные и полуубитые треки.












