Знаменитые своим звуком компьютеры Power Macintosh G3 (blue & white) 1999 года стали редкостью, если они сейчас и появляются в продаже в России, то стоят несоразмерно дорого. Мой последний рабочий экземпляр пока работает, хотя и требует периодической профилактики, однако мысль о том, что в случае выхода из строя материнской платы ее нельзя будет заменить, откровенно напрягала. Для подстраховки было решено собрать другой вариант системы на более доступной основе — миникомпьютер Raspberry PI 2b с платой Hifiberry DAC-ADC pro 2016 года.
Главный недостаток современных компьютеров — умопомрачительная сложность применяемых в них микросхем и оборудования для их изготовления, в результате чего звук таких систем чаще всего оказывается замыленым и закрытым. С другой стороны, миниатюрная плата Raspberri в сравнении с Mac G3 имеет плюсы, в какой-то степени компенсирующие ее врожденные недостатки:
- возможность использовать самодельный аналоговый источник питания
- меньшее количество деталей
- процессор без панельки и кулера
- твердотельный жесткий диск
- один внутренний разъем (в G3 семь внутренних разъемов)
- самодельный корпус из правильных материалов в соответствии с необходимой направленностью
- открытое программное обеспечение с возможностью управления аудио программами через терминал
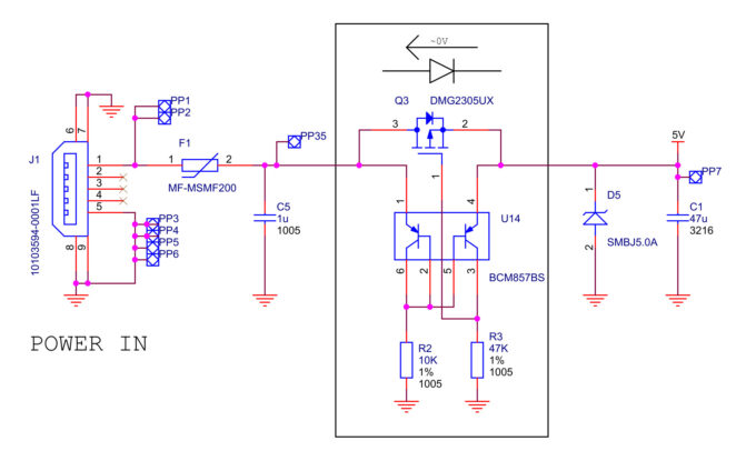
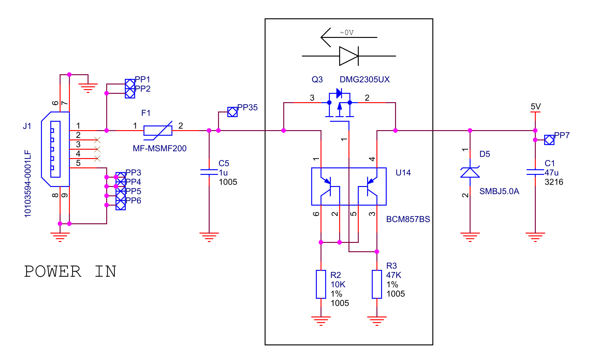
Схема новой системы изображена на рис 1.
Коммутация
Современные АЦП и программы предназначены для работы со стерео и многоканальным сигналами, тонкости моно звучания никому не интересны — работает и ладно. В итоге наилучшее качество моно получается, если просто писать сигнал на один стерео канал, другие варианты (включая аналоговые) имеют в той или иной мере худшую ясность звучания. Контроль и прослушивание такого «одноканального стерео» возможен с помощью переключателей S4 и S5, которые коммутируют рабочий моно вход на оба канала усилителя, а в стерео режиме позволяют менять каналы местами.
В отличие от Mac G3, при закорачивании входов Hifiberri принципиальных потерь ясности не возникает (более удачные по направлениям выводы и внутренняя разводка входов микросхемы АЦП), выключатель S1 позволяет записывать моно сигнал на оба стерео канала — в некоторых ситуациях такой вариант оказывается предпочтительным по звуку. Входной моно сигнал при этом подается на разъем J2.
Схемотехника Hifiberry предельно проста, при этом у нее отсутствует специальный чип, который организует сквозной канал между независимыми АЦП и ЦАП (и это правильно). Коммутацию сигнала с АЦП на ЦАП можно организовать программно, однако качество звука и ограничения в использовании такого метода хуже аналогового варианта. Переключатель S2 позволяет прослушивать сигнал со входа во время записи напрямую в аналоге, здесь качество будет зависеть только от того, насколько точно вы сориентируете все детали и провода.
(!) Компоненты переключателей, разъемов и регулятора громкости были тщательно подобран так, чтобы их направленность соответствала контурам. В процессе работы над контактами переключателей подтвердилось одно из необычных свойств векторов — окраска и параметры вектора между любыми двумя точками А и Б на поверхности плоского проводника остаются неизменными, даже если между точками А и Б удаляется часть металла. Это одно из множества подтверждений тонкой (не электрической) природы направленности.
Блок питания
Трансформатор блока питания намотан на Ш железе 1930х, в обеих вторичных обмотках соблюдена направленность в ущерб правильному направлению намотки «по часовой стрелке» в одной из обмоток (наилучший вариант, который можно получить с броневым сердечником см. Симметричный трансформатор). Использовано двухполупериодное выпрямление (мост звучит хуже из-за двух дополнительных диодов). Функцию выпрямителей выполняют ранние германиевые P-N-P транзисторы П4 с правильно направленными медными основаниями и шляпками.
Стабилизатор сделан «в подвале» чтобы использовать тот же П4 в качестве регулятора напряжения и обвязку на старых, маломощных германиевых P-N-P транзисторах. Сигнал ошибки берется с TL431 из старых запасов, которая в тестах показала себя лучше вариантов стабилизаторов с использованием общепринятых 7805 из тех же ранних запасов.
(!) Качество звучания стабилизатора во многом зависит от тонких свойств регулирующего транзистора и выпрямителей, в чем П4 оказался вне конкуренции. Это не значит, что обвязка не имеет значения — испортить звук хорошей системы можно и одним неправильно сориентированным компонентом, в то время, как получить живое и ясное звучание системы в целом можно только на уровне наихудшего ее компонента (с поправкой на некий, сложно вычисляемый «коэффициент влияния»).
Для питания Raspberri PI 3в рекомендуется источник 5 вольт 2-2.5 ампер, однако у моей платки потребляемый ток оказался в среднем — 750 мА, с максимальной USB нагрузкой — 1А, что выяснилось после того, как корпус с большим радиатором был уже в работе. Радиатор было решено оставить, хотя по факту выпрямители на P4 на него можно было вообще не ставить, а его размер можно было уменьшить в два-три раза.
(!) Массивный радиатор заметно влияет на звук и должен подбираться по звучанию и по направленности. Мой экземпляр имел направленность снаружи-внутрь, поэтому его пришлось развернуть ребрами внутрь корпуса.
Расположенная на плате Rasspberri схема защиты шины питания не используется — питание подано в точку PP7 (см. фрагмент схемы выше).
Усилитель
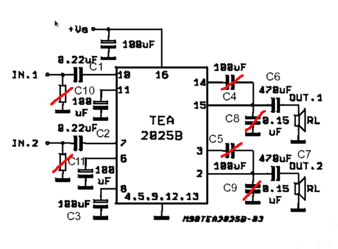
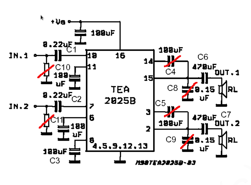
Усилитель на TEA 2025 был взят от компьютерной колонки 1990х, коэффициент усиления схемы был снижен с помощью резисторов R11 и R12. Все лишние детали с платы были удалены, оставшиеся тщательно подобраны по звуку и направлению, плата подпилена и закреплена прямо на лицевой панели рядом с разъемами и переключателями с целью минимизировать количество соединительных проводов.
Компьютер
Дублирование земли и питания старыми проводами сделано только в тех точках, где его положительное влияние было наиболее заметно. Слепое дублирование всех дорожек, как это было сделано в G3, наряду с проявлением мягкой винтажной окраски может вызывать потери ясности если направление провода-дубля и вывода детали на плате противоположны. По хорошему, перед слепым дублированием надо ориентировать все припаянные к шине детали, что далеко не всегда возможно.
В АЦП HiFiBerry заменены разделительные конденсаторы и установлены стабилитроны защиты входов от возможного кратковременного перенапряжения, возникающего в выходном каскаде лампового корректора. На выходе ЦАП конденсаторы ФНЧ заменены на электролиты 1970х, подобранные с направлением от плюса к минусу. Так-же заменены резисторы 470 Ом, включенные последовательно с выходом АЦП. Исключить их не получилось — в случае высокой емкостной нагрузки (например, длинный соединительный кабель) без этих резисторов микросхема начинала шуметь. На замену установлены советские резисторы 1970х у которых все четыре элемента (корпус, резистивное покрытие и оба вывода) были направлены в одну сторону.
Внешний USB накопитель 128gb, используемый для хранения музыки, был разобран, чип памяти был припаян прямо к контактам платы. Питание чипа взято напрямую со стабилизатора 5 вольт (провод в белой изоляции на фото). Интересно, что чип памяти USB 128 Gb занимает сегодня в 2500 раз меньший объем, чем 3,5 дюймовый винчестер 25 летней давности, технический прогресс впечатляет.
Из-за простоты конструкции Raspberry, USB клавиатура и мышь влияют на ее звук сильнее, чем в обычных компьютерах. Соответственно, было протестировано с десяток разных клавиатур, мышей и шнуров. Шнур и разъем для мыши в итоге был спаян вручную. По ходу дела было определено предпочтительное направление проводов USB интерфейса — земля и оба провода данных от компьютера к потребителю, питание — от потребителя к компьютеру.
Корпус
Для удобства доступа к деталям корпус сделан полностью разборным, детали корпуса подобраны и состыкованы таким образом, чтобы расхождение их векторов в местах контакта с соседними элементами не превышало 90 градусов в каждой из трех проекций, все плоскости сориентированы «изнутри наружу». Боковые стенки и дно — из клена естественной сушки, покрыты шеллаком. Передняя и верхняя панели — из меди, вырезанной из какой-то старинной кастрюли, шурупы подобраны с направленностью изнутри-наружу.
Результаты
Показывает Raspberri не так четко, как Mac G3, что говорит о многом, так как ясность звучания компьютера практически всегда коррелирует с ясностью генерируемого им изображения. Разница частично может быть связана с использованием в Raspberry переходника HDMI-SVGA и тем не менее. С другой стороны улучшением видео я не занимался, хотя при желании его вполне можно улучшить пользуясь теми же законами, что и в аудио — контуры, винтаж и тд.
Звук поначалу не дотягивал до грудного, богатого тембрами звука G3, выровнять ситуацию удалось после двух работ над ошибками в разводке земель и питания, подборе деталей, особенно впечатлили улучшения после впайки USB флешки прямо в плату с исключением стабилизатора тока. Как результат — получилось настолько близкое по качеству звучание, что с учетом всех удобств Raspberry выбор пал именно на нее. Эпоха G3, похоже, на этом закончилась, хотя на все 100 до сих пор не уверен. Моя последняя, оставшаяся в живых материнская плата G3 не самая лучшая по звуку, возможно попадется более удачный вариант.
















Здравствуйте Антон!
Спасибо за интересную статью!
Очень рад, что вы достигли удовлетворяющего вас звучания на современном мини компьютере. Я тоже занимался модернизацией мини компьютеров, правда, только на Windows. Тем не менее, улучшение звучания после основательной переделки было хорошо заметно. Я тоже запаивал флешки и CD карты напрямую без разъемов, дублировал проводники и запитывал компьютер от аналоговых блоков питания. По моему опыту, звучание вашего мини компьютера можно было бы еще немного улучшить, если снять маску с печатных проводников и выпаять дублирующие смд конденсаторы по цепям питания. А лучше заменить СМД конденсаторы небольшими старыми электролитами. Кстати, и на плате TEA2025.
У меня вопрос. Вы сейчас выкладываете оцифровки пластинок, сделанные на этом компьютере, или еще на MAC G3?
Еше вопросы:
На ваш слух транзистор П4 лучше звучит, чем диод Д305 аналогичного года выпуска? Кстати, радиатор в любом случае у меня ухудшал звук, даже когда я его устанавливал правильно по направлениям. Как и корпус транзистора.
В каком режиме вы используете Hifiberry DAC-ADC pro; 192kHz/24bit ?
Александр, вечер добрый!
Все, что можно сделать без боязни убить плату АЦП уже сделал, спасибо. Надо заказать еще одну платку, будет бэкап — займусь ей пожестче)
Все записи сделаны на G3, новая система еще по мелочам в работе, в основном софт тестирую. У меня накопилось разных интересных железяк и деталей для апгрейда Энергофона, так что, думаю, буду писать уже только когда все вместе обновлю. Пока все говорит о том, что будет хороший шаг вперед.
И диоды и транзисторы — все разные по сборке, действительно хороших (когда 80-90 процентов частей транзистора или диода имеют нужное напраление) очень мало. Большинство — посредственные, лучшим может оказаться как транзистор, так и диод, как повезет. При прочих равных диод, конечно, звучит чище и статистически удачные диоды попадаются чаще транзисторов.
То, что известно наверняка — германий при прочих равных более музыкален. В Энергофоне использован кремниевый n-p-n транзистор в стабилизаторе, чтоб с землями не мудрить. Однозначно буду менять его на П4.
Либо промазали с направлениями, либо крепеж не подобрали, либо и то и другое.
44/16, мне больше не надо. В старых микросхемах при уходе со стандартного тогда СД формата я постоянно сталкивался с проблемами, как техническими, так и по звуку, который истончался и тупел в середине. Распберри вроде по умолчанию поддерживает 192, может попробую ради интереса, но пока другого всякого на очереди много.
Антон, спасибо за подробные ответы! Я сейчас дорабатываю диктофон для записи с микрофона. Пришлось купить самый простой и дешевый диктофон всего на одной микросхеме (кроме стабилизатора), на нем после доработки получается намного лучше звук, чем на продвинутом сложном. Правда, у него только моно режим, В крайнем случае, куплю еще один и буду писать синхронно двумя, один левый, другой правый, а потом программно сводить в стерео дорожку.
У Hifiberry хватает чувствительности, чтобы писать прямо с электретного микрофона. Когда закончу с линейным входом, попробую ради интереса.
Здравствуйте Антон!
Я сделал сравнение своих усилителей (доработанного и недоработанного) и выложил на РУТУБ. После очередной модернизации диктофона разница стала более заметна. Пожалуйста, наведите экспертизу!
https://rutube.ru/video/b2c3bac4095b1de60dcd725bdd8f4506/
Также, на мой взгляд, любопытный ролик: сравнение звучание колонки на природе и в комнате. Хотя, колонка средненького класса, но разница хорошо слышна.
https://rutube.ru/video/b0b3f0745c9acdabd8d8cfbf79da2a12/
Было бы здорово, если бы вы (когда закончите модернизацию) записали с микрофона звучание своего Энергофона (те же 3 песни, которые вы ранее делали для меня с помощью айфона). Надеюсь, качество будет значительно лучше, чем раньше и можно будет в более полной мере ощутить ваш фирменный звук!
Записи сделаны в неодинаковых условиях.
Оригинал не такой богатый на тонкости в середине, но , в принципе, для такой музыки их достаточно, поэтому раскрытие середины в разных вариантах смотрится неоднозначно.
1 — (Дайана Кролл?) — непеределанная плата звучит лучше. В переделанном варианте раскрытие в области вокала сопровождается значительными призвуками, свойственными неправильному направлению деталей, мне это не нравится.
2 — Бард — однозначно переделанная версия впереди по плюсам-минусам
3 — Джанго — то-же переделанная версия впереди
4 — Макс раабе — запись изначально не очень — и там и там с сильными «обратными» призвуками. обе неудачные. Оркестр в переделанном варианте раскрывается, конечно, но я про общее впечатление и вокал
5 — вокал в переделанном варианте звучит более закрыто, как и в №1
Интересно, как писались треки, если переделанная плата одна и та же.
ПС сравнение комната-улица та-же (Дайана Кролл?) не понравилось в принципе — звук агрессивный в обоих вариантах, первый трек с оригинальной платой далеко впереди
ППС запишу треки, как закончу с текущими делами. будет более правдивая запись по любому в сравнении с айфоном
Антон, спасибо за подробный анализ звучания!
У меня есть несколько переделанных плат и одна не переделанная. Я ее специально оставил для сравнения. Я сначала сделал все записи на не переделанной плате неделю назад. Вчера я выбрал лучшую на мой слух плату из переделанных и записал с нее все треки. Писал переделанным диктофоном. Воспроизводил на одних и тех же динамиках и в одном и том же месте. Старался расстояние до диктофона выдерживать одинаковое. — около полуметра.
Я не совсем понял Если трек №1. как вы пищите, сопровождается значительными призвуками звучания вокала в переделанной плате, что говорит о неправильном направлении деталей, то почему треки №2 и №3 на ней звучат лучше? Получается, что переделанная плата лучше передает оркестр и хуже вокал?
Этот диктофон действительно пишет лучше предыдущих устройств!
не знаю. треки 1 и 5 В ЦЕЛОМ звучат менее привлекательно, красок там больше, но они неестественные. Трек 1 звучит значительно громче остальных, так что приходится уменьшать громкость для честного сравнения. Это наводит на мысль, что и другие «при прочих равных» были не совсем корректны. Если это не так, то дело в самих треках — вспомните Питера Квортрупа, смысл его утверждения — чем больше разницы вы слышите в разных записях, тем лучше тракт и это действительно так — полно записей, которые звучат приемлемо на простой аппаратуре, тогда как на ясной аппаратуре их слушать невозможно. При этом, некоторые более удачно записанные вещи наоборот раскрываются, возможно дело в этом.
нет, в трех вариантах из пяти она ПО ВСЕМ параметрам играет лучше оригинала, в двух — отстает по некоторым, при том, что оригинал везде играет одинаково — достаточно приятно, но не выразительно. Оценка по Квортрупу — переделанная плата однозначно лучше и информативнее.
Спасибо за разъяснения! Очень рад, что качество записи диктофона вам понравилось. Я с ним долго возился, перепробовал разные микрофоны, изменял схему входных цепей, подбирал направления проводов. Тем не менее, еще много что можно попробовать для его улучшения. Кстати, у меня вопрос, как вы думаете, стоит ли попробовать подобрать акустическое оформление микрофона? Ведь, колонка улучшает звучание динамика, без нее он не звучит — акустическое короткое замыкание и т.п. Может быть и микрофону нужна своего рода колонка?
По трекам, действительно, много раз замечал, что менее ясный тракт, особенно мягко замылиывющий, звучит лучше на грубых и резких записях.
Акустическое оформление актуально для динамических микрофонов, но вы их не используете. Их вообще для широкополосной записи практически невозможно использовать — там проблемы, как в АС примерно — резонанс подвеса + нелинейность — получается либо линейно НЧ-СЧ, либо СЧ-ВЧ. Ваши микрофоны все — электретные, они сейчас стоят везде, где нужно и не нужно, они герметичные, те — акустически самодостаточные (внешнее окружение не меняет АЧХ, если вход не перегораживать). С тонкой стороны дела, конечно, там много чего можно сделать — начиная с ориентации деталей и кончая выбором полевого транзистора.
Я попробовал около десятка электретных микрофонов. В части тонкой стороны они отличаются сильно. Мне удалось найти только два приличных.
Добрый вечер, Антон!
Вчера еще немного улучшил свой усилитель. Если мои тесты вам еще не надоели, послушайте новый:
https://rutube.ru/video/6411d87c260a94dc89e53d1711046aab/?r=wd
Заодно скажите пожалуйста, какой вариант вам больше понравился: колонка с одним, или с двумя динамиками?
там все очевидно — один широкополосник далеко впереди
Антон, спасибо за прослушивание! Вы правы, один динамик, в целом, лучше играет. Но у двух мне показался тембр интересней, более «богатое» звучание, но, конечно, это в ущерб ясности.